Fig. 2
From: Clinicopathologic characterization and abnormal autophagy of CSF1R-related leukoencephalopathy

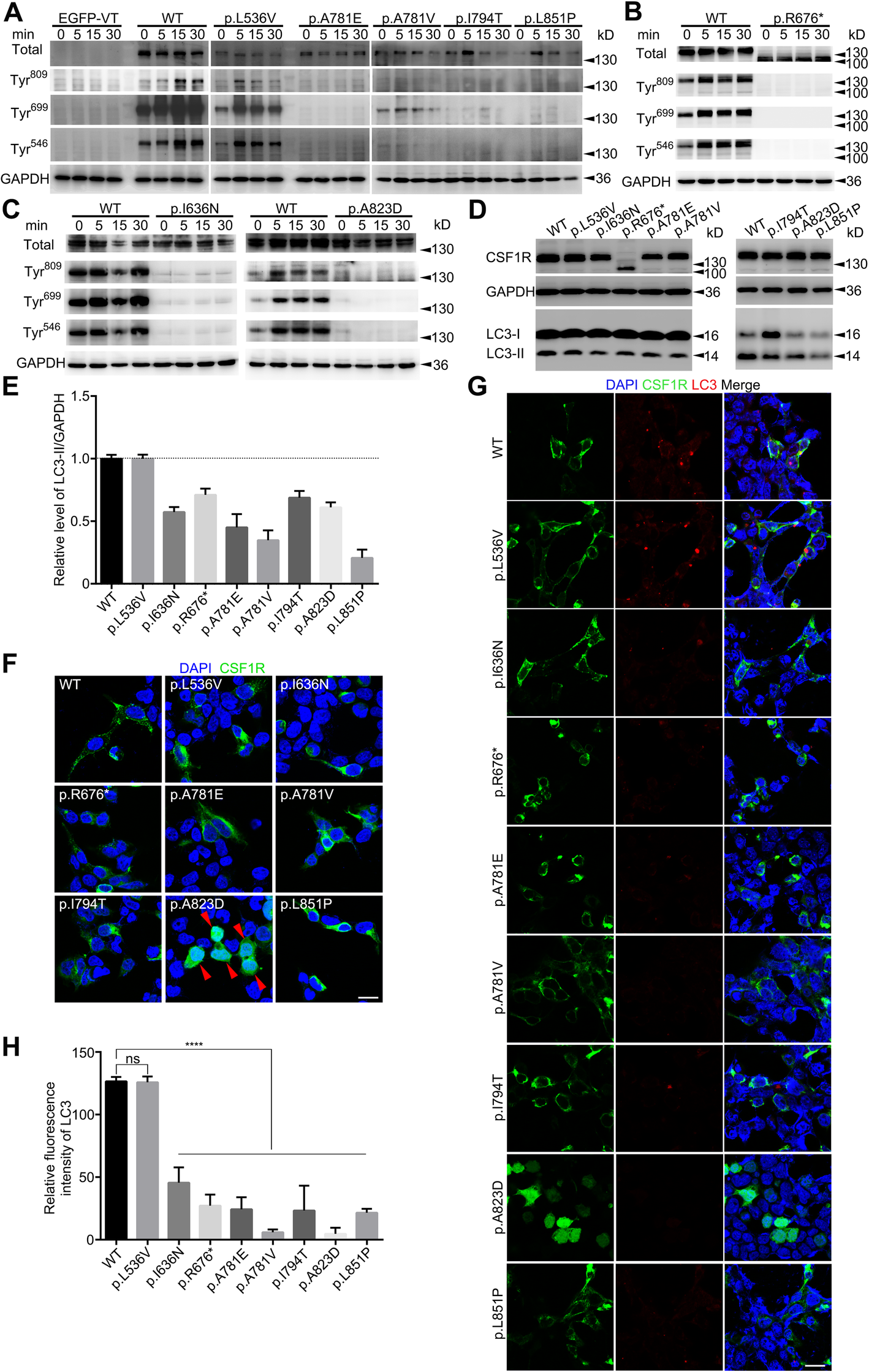
a-c Both wild-type and benign variant (p.L536 V) of CSF1R had strong phosphorylation after CSF1 treatment. In contrast, significantly weaker or none signal of CSF1R autophosphorylation at the selected tyrosine residues was detected after CSF1 treatment in CSF1R mutants (p.I636N, p.R676*, p.A781E, p.A781V, p.I794T, p.A823D and p.L851P) transfected cells. Experiments were repeated three times with similar outcomes. A band with relative smaller molecular weight (~ 110 kDa) was detected in p.R676*. d LC3-II/GAPDH levels of 7 mutant groups, WT and benign variant. e Bar plot indicated the statistical analysis (means±S) of 3 experiments. The average percentage of LC3-II/GAPDH of WT group was set as 1.0. One-way ANOVA with Dunnett’s test demonstrated that LC3-II/GAPDH levels in 7 mutants were significantly lower than WT (P < 0.0001), but there was no statistical difference between benign variation (p.L536 V) and WT. f Protein localization of CSF1R-WT/Mut in vitro. p.A823D tended to distribute diffusely in HEK 293 T cells (red arrows). The scale bar represents 20 μm. g Immunofluorescence analysis showed the aggregation of LC3-II was smaller in HEK 293 T cells overexpressed mutants than benign control and WT group. The scale bar represents 20 μm. h Bar plot indicated the statistical analysis (means±S) of 3 experiments. One-way ANOVA with Dunnett’s test; ns = non-significance; **** P < 0.0001